18400023233
18400023233
重点关注 | 2023.4月国际站全网发布会内容
作者:领航者电商
日期:2023-05-10

【重点关注】

一、星等级交易力规则更新&做任务加速升星

商家在跨境交易中使用国际站资金和物流服务的同时,也是将自身在国际站外的交易数据做数字化的沉淀的过程,这部分交易额是商家整体实力的有益补充。为了更全面的反映商家实力,自2023年5月9日(周二)起,商家星等级将解除交易力板块计分时站外交易额升星层级的限制。

本次调整不影响5月5日更新的评定星等级,仅影响5月9日起商家的预测星等级以及6月5日及之后更新的评定星等级。 

商家星等级5月规则调整—站外交易额解除升星层级限制

变化点:解除升星层级限制(双赛道)

店铺交易力为0-5星时,站外交易额均纳入交易力统计,商家通过站外交易额最高可升至交易力5星


1


2


二、流量助手上线

3


三、“成交不卖订单”规则升级解读

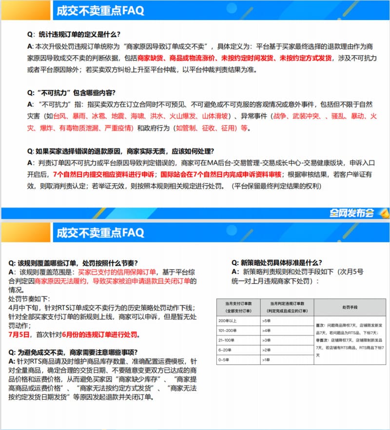
平台持续对商家有责造成的退款订单加强管理处罚,现升级商家交易违规处罚规则(即订单达成后商家不履约发货等行为),公告于2023年4月18日发布,4月25日正式生效。
1、订单达成后商家拒绝履约除客服介入纠纷扣分外,平台新增月度统计商家违规订单数量,达到阈值次月将对问题商品和店铺进行限流处罚,违规情节严重者还将采取扣分、下架商品、删除商品、清退RTS市场、关闭账号等措施;
2、6月1日(含)起所有订单正式纳入规则考核,在此之前商家可就《阿里巴巴国际站交易违规处罚规则》熟知学习,7月5日平台将首次针对6月份的违规订单进行处罚;
3、对于因商家原因导致成交不卖的买家起草的RTS商品信用保障订单(Buy Now订单),平台将冻结的交易手续费不再退还商家。

 4


平台对商家有责造成的退款订单加强管理处罚:

线上交易违规行为处理,即—订单达成后不发货。

订单生效后,卖方拒绝履行发货义务或在合同约定发货期满后截至阿里巴巴国际站受理纠纷时仍未发货:

a) 纠纷协商阶段如卖方与买方协商解决纠纷,阿里巴巴国际站未介入调处的,每次扣1分;

b) 如阿里巴巴国际站判定卖方违反发货义务,且卖方提供有效解决方案的,每次扣2分;

c) 如阿里巴巴国际站判定卖方违反发货义务,且卖方未提供有效解决方案的,每次扣4分。

商家原因导致订单成交不卖定义:

“商家原因导致订单成交不卖” :平台基于买家最终选择的退款理由作为商家原因导致成交不卖的判断依据,

包括商家缺货、商品或物流涨价、未按约定时间发货、未按约定方式发货,涉及不可抗力或者平台原因除外;

若买卖双方纠纷上升至平台仲裁,以平台仲裁判责结果为准。解读中简称为“成交不卖订单”。


商家合规行动点:

(一)纠纷退款发生前

商家缺货:针对有现货的商品,在后台及时维护库存信息,保证平台库存信息的有效性;针对非现货商品,尽快联系货源在规定时间内进行发货;缺货的商品要尽快下架;

供应商涨价或增加运费、产品涨价、运费涨价:已经下单的不能涨价,必须按照规定时间和下单时的价格进行发货;

未按约定时间发货:加强订单发货周期管理,保障在承诺的发货期内发货;

未按约定方式/地址发货:①如运力线失效:及时更新运力线或者和买家协商最正确的方式物流运输;②如商品提供不了RTS服务:请更新为定制品或者下架该商品等。

(二)纠纷退款发生中

1、关注纠纷退款订单的退款原因,若退款原因有误应提醒买家更改,仲裁后修改退款原因无效;

2、请主动与买家协商重新选择退款原因(升级仲裁前买家可以修改退款原因);

3、商家责任下,也可主动与买家协商,争取买家谅解、撤销纠纷。

(三)纠纷退款发生后&平台预警

1、触发预警条件:当月有责订单数大于等于1单。

2、预警方式:商家可以通过MA后台-交易管理-交易成长中心查看“商家成交不卖”。

3、成交不卖订单申诉:如有待申诉的商家有责订单,请及时根据实际情况进行申诉。

4、查看纠纷退款订单,反查店铺问题商品,排查该商品是否有其他订单可能涉及纠纷退款、下架或修改。


5